主页 > 制造工艺仿真软件 > 增材仿真分析软件 > iAdditive增材仿真工程应用案例

iAdditive增材仿真软件白皮书

iAdditive增材仿真工程应用案例

某单位增材案例

2024-07-22 浏览量:

Additive Manufacturing,(简称AM)是一种通过逐层添加材料来构建三维物体的制造技术。与传统的减材制造(如切削、钻孔等)相比,增材制造具有独特的优势,如能够制造复杂几何形状的零件、减少材料浪费、提高设计灵活性等。增材仿真则是在增材制造过程中使用计算机模拟技术来预测和优化制造过程和结果。通过自动化工作流程,增材仿真软件能够加速制造流程,减少试错成本。如今增材仿真软件在现代制造业中扮演着越来越重要的角色。

下面通过iAdditive对结构进行仿真分析:

一,将模型导出为stl格式

图片

二,打开iAdditive软件,点击工程—>新建。填写工程名称与操作人,选择好工程路径—>点击确定

图片

三,点击前处理—>导入打印体和支撑—>在弹出的界面中选择打印体或支撑右边的小箭头选择模型文件。

图片

四,选择好打印体的模型文件后就可以点击确定,此处允许不选择支撑。

图片

五,导入模型后,蓝色的为基板,黄色的为导入的模型。点击上方基板模块修改基板尺寸,基板范围必须要大于模型范围

图片

六,点击材料模块—>在弹出来的界面中选中需要的材料—>点击设置,将材料属性赋予模型文件。

图片

七,点击工艺模块—>需要将主应变XYZ三个方向上的值输入,此处的应变值需要通过打印样件,测量样件变形来反推应变值(具体操作过程请查看“测量打印试件操作流程”PPT。)

图片

八,点击剖分模块—>在此网格可以由外部导入,也可以在此界面上剖分,输入XY方向与Z方向的网格尺寸后,点击剖分

图片

九,整个网格剖分过程为全自动剖分,无需人工操作。

图片

十,点击力学边界模块,这里的拾取模式有平面模式和单元模式,单元模式是一个个网格的点选,平面模式是选择一整个面的网格,选择平面模式点击添加,选择基板底面—>右键完成。

图片

十一,所有都设置完成后,点击计算模块下的计算按钮即可开始计算

图片

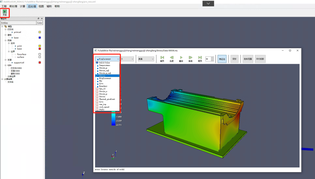
十二,计算完成后,点击后处理模块—>点击开始,在下拉框中可选择多个数据的查看,stress为应力,displacement为位移,strain为应变。

图片

十三,点击变形—>调整变形系数,可将变形趋势放大。

图片

十四,打印过程动画(放大15倍)、


      



官方微信

微信扫码关注

联系我们
拨打电话
拨打电话 18086104946
发送邮件